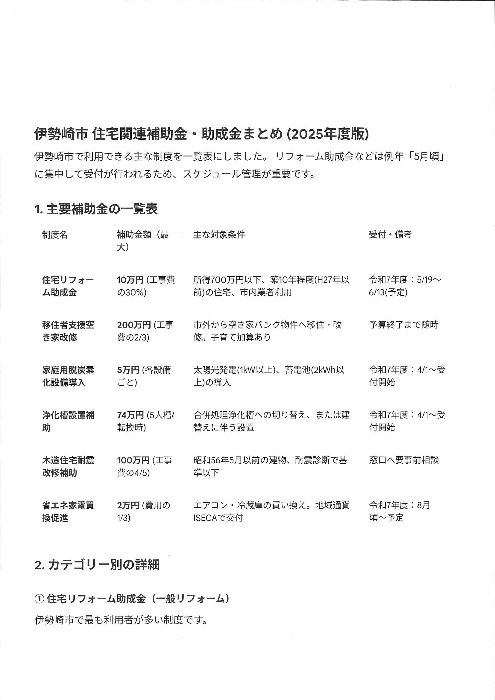
伊勢崎市・前橋市住宅関係の補助金まとめました!
伊勢崎市と前橋市で利用できる補助金等をまとめてみました。
ご参考までに。
最新、詳細は、伊勢崎市、前橋市の公式サイトHPでご確認ください。



☆家づくりについて、設計、土地探しのコツ、SW工法、SWパネル断熱材(ウレタン素材)内部60年無結露保証、高断熱、高気密、耐震、ZEH、省エネ住宅、自然素材住宅、エアコン1台で快適、高性能な家、GX志向型住宅補助金、新築全棟気密測定実施、デザイン住宅、一級建築士の設計☆ 新築、注文住宅、リフォーム、リノベーションの資金計画などのご相談は弊社までお気軽にお問合せ下さい
前橋市、伊勢崎市注文住宅 BAハウス(工務店)㈱ビルドアーク ㈱ビルドアーク一級建築士事務所
